基于RK3568低成本6路千兆网口AI工业网关设计方案

随着工业物联网的普及和功能越来越强大,基于RK3568边缘计算网关应运而生。 边缘计算有效降低了云端服务器的负载、大大降低了带宽的占用,同时也为本地化的区域自治提供了便利条件。
边缘计算工业网关,完美地发挥了“边”与“端” 结合优势,通过4G/5G通讯和互联网,将AI、工业物联网、边缘计算融为一体,实现云边协同、边端联动、算力下沉、区域自治等特色,可广泛应用于工业物联网、智能交通、电力物联网、环保消防、智慧农业等领域。


方案介绍
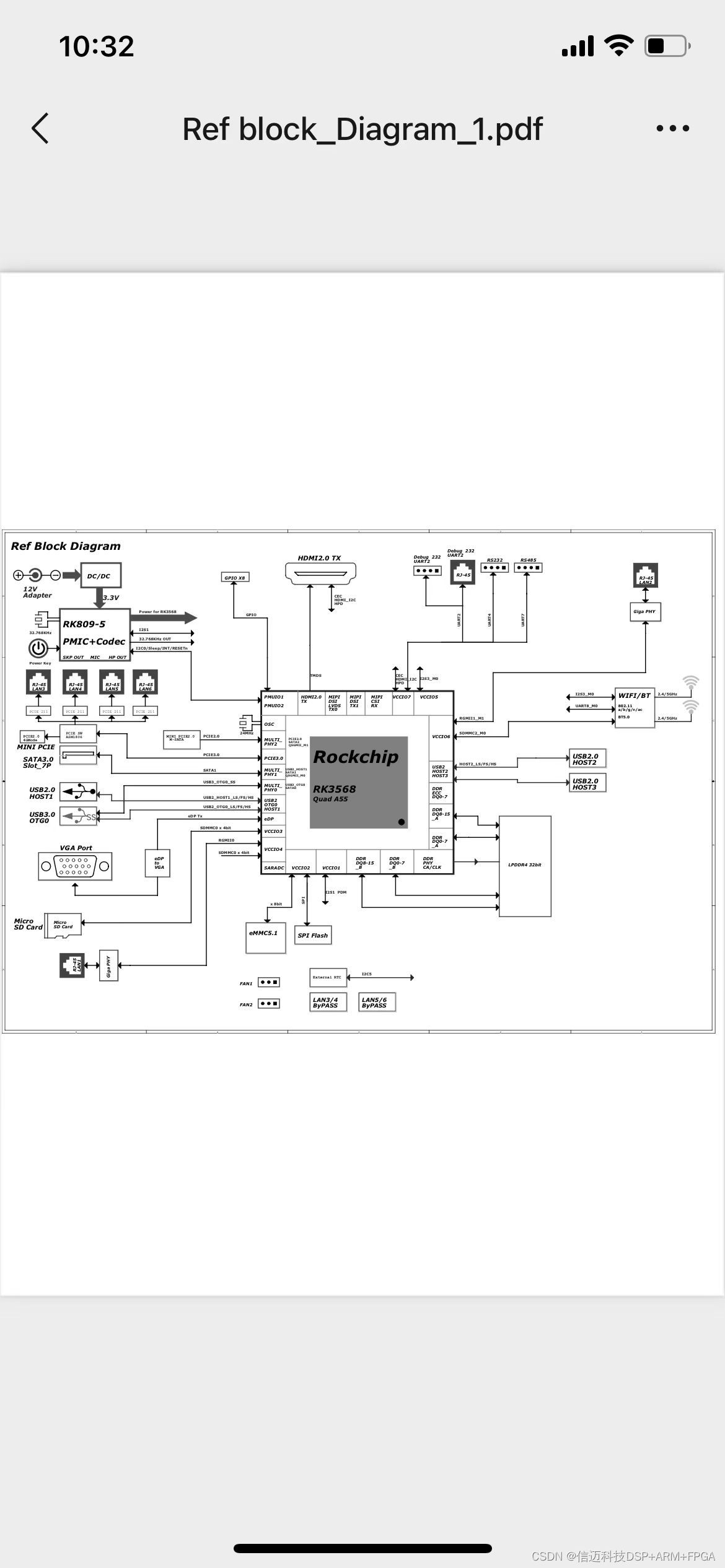
RK3568平台
控制主板主要功能需求:显示接口,LVDS高清屏、HDMI大屏、5路串口连接各种传感器、PLC、变频器等、多路GPIO、6个USB接口、2路CAN口、2路以太网、WIFI、4G多种入网模式实现远程控制与管理;自带1T NPU,便于AI和各种算法的加持。
产品特点:
1.支持Ubuntu 系统;
2. 具备1个10/100/1000Mbps RJ45以太网端口;
3. 支持2.4GHz WiFi连接;
4. 具备1个HDMI;
5.支持OPENGL ES1.1/2.0/3.0,OPEN VG1.1,OPENCL,Directx11;
6.支持4K、H.265硬解码10bits色深、HDMI2.0;
7.支持1080P多格式视频解码1080P视频编码,支持H.264,VP8和MVC图像增强处理;
8.具备硬件安全系统,支持HDCP2.X,支持ATECC608A芯片硬件加密;
9.支持OpenCV机器视觉库、支持TensorFlow;
10.支持连接物联网云平台(基于SHA256、PRF、HMAC-SHA256、HKDF、ECDSA、ECDH、AES算法加密密文通信);

功能接口丰富
具备PCIe3.0、SATA3.0、CAN-FD、USB3.0等高速接口,2路千兆以太网和最多10路UA[color=inherit !important]RT接口,同时支持有线网络、4G/5G、双频WiFi等通讯方式,可满足常规工业网关的数据采集和通讯功能。
轻量级人工智能
2.0GHz的主频和1 TOPS算力的NPU,可实现本地轻量级人工智能,对所采集的工业设备运行数据进行本地智能分析并做出相应调控,从而提升工业设备的运行管理效率。
强大的图像处理能力
支持摄像头进行图像采集,并通过算法对图像进行分析和判断,达到人员识别、火情智能监测、远程巡检等功能。
作为智能网关的核心部件,该网关经过了严苛的环境温度测试、压力测试、长期稳定性运行测试,确保其在复杂的工业环境现场稳定可靠运行,有效降低整机故障率,减少运维成本。

