TMS320C6678 + XC7K160T DSP+FPGA+ AD 24bit 国产高精度高性能主板设计方案
最近在开发一款产品时,用到了一颗国产高精度ADC, 原子半导体的AS1412,了解到该产品的一些优势,不仅精度高、线性度好,功耗还低,能够满足很多力的传感测量,比如各种秤的应用、工业设备、仪器仪表等。
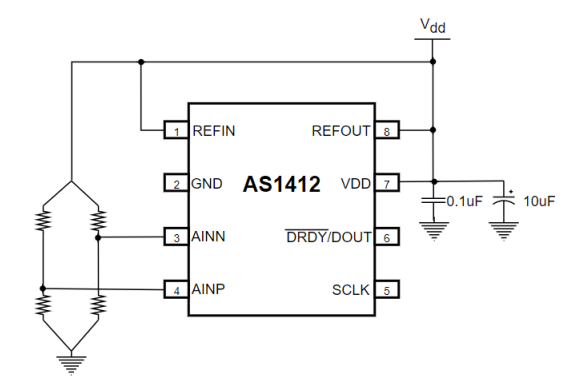
从下面这幅图中可以看出AS1412的主要构成和特点。

这颗器件内部主要集成了:1)MUX多路复用开关用于设置采样外部信号或者内部温度传感器; 2)PGA可以设置增益为×1、×2、×64、×128;3)ADC内核及后续的数字处理单元,过采样之后可以输出10Hz-1.25kHz的转换数据;4)内部温度传感器经2点校准可以达到+/-1℃的精度; 5)带隙基准源、时钟等辅助电路单元。
以下是AS1412用于称重测力的示意图,ADC可以直接采样传感器的差分输出信号,传感器激励与ADC基准采用相同的电压源以降低系统成本,也可以采用恒流驱动传感器以提高抗干扰性能。

AS1412芯片较高的集成度使得整个应用电路非常简洁。软件方面,MCU可以通过DOUT和SCLK直接读取ADC转换数据进行后续的处理。
•
AI边缘计算、视觉基础平台的研发,以FPGA、DSP、ARM为处理器,形态包括
VPX、CPCI-E,主要专注于边缘AI、嵌入式系统、3D视觉、异构计算,光纤通信、高速成像
系统等关键技术的研究与创新,提供可深度定制化、软/硬件一体化的智能边缘计算产
品和解决方案,如:定制多层高速板卡、FPGA/GPU/DSP并行计算软件、操作系统移植优化、
融合传感设备等,致力于降低边缘智能的研发门槛、优化信息系统的构成、节约项目成本、
加速各领域智能应用的产业化进程,协助科研院所、高校重点实验室、大型上市公司完整硬
件方案定制开发和软件开发,提高设备国产化比例。
TMS320C6678 + XC7K160T嵌入式单板计算机
C6678_DDR3_6UVPX高速信号处理板板为基于TI多核DSP TMS320C6678的通用处理板卡,
符合VITA 65系统规范板,卡集成四片TI高性能八核信号处理器TMS320C6678和一片
XILINX k7的FPGA 。

TMS320C6678 资料:
是TI公司最新一代 Multicore Fixed and Floating-Point Digital Signal Processor。
基于TI's KeyStone multicore architecture。
TMS320C6678具有8个TMS320C66x™ DSP Core ,每个核可以运行在1.0 GHz或 1.25 GHz或 1.4 GHz。
每个核具有 40 GMAC定点运算能力( 1.25 GHz)
每个核具有20 GFLOP浮点运算能力( 1.25 GHz)
每个核具有:
›32K Byte L1P cache Per Core。
›32K Byte L1D cache Per Core。
›512K Byte Local L2 cache Per Core。
› 8个核共享4Mbyte SRAM。
功耗小于10W,工作温度: -40℃~+85℃。并有扩展温度级别-55℃~+115℃芯片供应。
以下是TI官方资料:



板载:
· 1024 MB DDR3-1600存储器。
· 64MB EMIF NAND Flash存储器。
· 16MB SPI NOR Flash存储器。
· 128KB I2C EEPROM存储器。
FPGA部份:可以选装XC7K160T-2FFG676 也可以用XC7K325T-2FFG676


板载:
· XilinxXC7K160T-2FFG676orXC7K325T-2FFG676 FPGA。
· DDR3-1600SDRAM,2GB byte。
· 128 MB of Configuration/UserData Flash。
· 16MB SPI NOR Flash。
· 200 MHz LVDS Oscillator(system clock)。
· 156.25MHz LVCMOS ConfigurationOscillator。
· 50 MHz LVCMOS Oscillator 。