基于intel x86+fpga智能驾驶舱和高级驾驶辅助系统硬件设计(二)
系统功能架构及各模块功能介绍
智能驾驶舱和高级驾驶辅助系统是一个车载智能终端嵌入式平台,系统是一个能够运行
虚拟化操作系统的软件和硬件的综合体。本文的车载主机包括硬件主控处理器、电源管理芯
片、存储设备、输入输出控制器、数字仪表系统系统、后座娱乐系统、多路摄像系统等,以
及软件虚拟化操作系统,各子域实时操作系统和车厂应用程序等。所有元器件都必须满足汽
车等级规范 AEC-Q100/AEC-Q101/AEC-Q200 认证的质量要求。

SoC A3900 主要的关键性能指标如下:
基于 Goldmont 架构,使用 14nm 制程技术
2-4 CPU 核心
1.1-1.6 GHz CPU 工作频率
1.8-2.5 GHz CPU 单核突变频率
2 MB 缓存容量
6W-12W 温度设计电源
最大可达 8GB 容量 LPDDR4 内存支持
6 个 USB 3.0 端口和 4 个 PCIe 端口支持
SoC A3900 支持的软件如下:
微软 Windows10 企业版(64 位)操作系统,物联网操作系统(32/64 位)
Linux 操作系统(64 位)
开源 Linux 嵌入式操作系统(64 位)
安卓操作系统(Android)
实时操作系统(RTOS)
3.1.2 输入输出控制器功能介绍
本系统的输入输出控制器采用了赛普拉斯(Cypress)的 MB91520 系列,基于前富士通
公司专有的高性能 FR81S 核心,提供了高计算性能和丰富的外围接口,能够实现车辆周边低
速 CAN 总线的设备以及系统底层控制功能。图 3.2 是 MB91520 系列的结构框图,主要用来
实现以下功能:
系统唤醒控制
系统重置控制
电源管理控制
温度管理控制
CAN 总线与车辆信息交互

硬件平台系统电路设计
智能驾驶舱和高级驾驶辅助系统硬件平台硬件组件包括系统电源模块、主控 SoC 处理器、
显示模块、输入输出控制器模块、存储器单元、模拟视频输入模块、非易失闪存单元、CAN
收发器模块、LCD 模块、无线网络和蓝牙连接模块、音频模块、USB 接口等。图 3.3 是硬件
系统总体架构功能框图,描述了系统主要实现的功能。

概述:
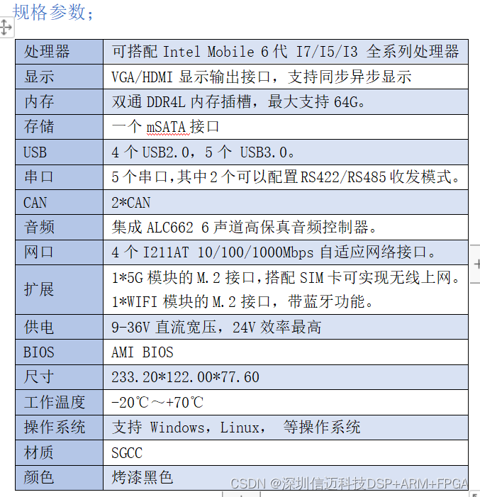
XM-5132是信迈基于intel平台设计的全密封机壳设计,工作温度 -20~+70℃。可搭配Intel Mobile 6代 I7/I5/I3 全系列处理器,具有超强的图形处理能力及应用计算能力,双通DDR4,最大支持64GB,集成英特尔® 530核芯显卡,支持VGA、HDMI显示输出,提供4个Realtek I211千兆网卡, 1*5G模块的M.2接口,搭配SIM卡可实现无线上网。1*WIFI模块的M.2接口,带蓝牙功能。9个USB,1个mSATA接口。集成ALC662 6声道高保真音频控制器。6层PCB板叠层设计,增加了其电磁干扰和电磁兼容方面的能力。并接受定制需求服务。
外观:

