Back to Blog

飞腾D2000+复旦微 ARM+FPGA+预装麒麟 全国产化COMe模块

#飞腾#银河麒麟#复旦微

产品概述
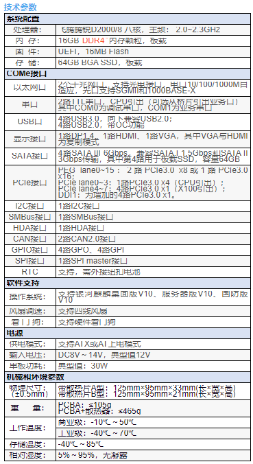
COMe-D2000核心模块满足PICMG COM Express® Type-6 Rev2.1标准规范,遵从COMe BASIC尺寸标准,采用加固设计方案,内存和SSD存储均采用板贴方式,增强了可靠性,体积也得到良好控制。COMe-F662采用国产飞腾腾锐D2000八核处理器,集成8个64位高性能核,主频高达2.3GHz,板载16GB国产DDR4内存、64GB国产SSD,自带高性能 GPU ,并提供丰富的外设接口。

 

COMe-D2000是一款自主国产、高性能、高密度、低功耗、高可靠性的COMe计算机模块,并适配多款主流操作系统,可广泛应用于国防、政府、科研、通讯等领域;用户可以基于模块,进行计算系统,通信系统,办公终端等系统开发,相对全新系统开发,具有灵活性,快捷性,强固性等多方面优势,做到即插即用。

本产品采用全国产化设计方案,自主硬件、自主固件、国产系统,可真正做到安全、自主、可控。

操作系统标配预装的是银河麒麟桌面版V10操作系统,其它操作系统订货前确认;

产品特性
高集成度,尺寸为Basic标准 (95 * 125mm)
符合COM Express Rev2.1, Type-6
国产化率:100%
飞腾腾锐D2000/8核处理,主频:2.0~2.3GHz
板贴16GB国产DDR4内存颗粒
4路 SATA 3.0接口,其中板载64GB BGA SSD
2路千兆网口,支持千兆 光 电COMBO接口
丰富的PCIe接口:支持2路 PCIe3.0 x8或1路 PCIe3.0 x16、1路PCIe3.0 x4、8路PCIe3.0 x1
4路 USB3.0 ,兼容USB2.0;4路USB2.0,带OC功能规格
1路DP1.4,最大分辨率支持 3840×2160@60Hz
1路HDMI,1路VGA,HDMI与VGA为复制模式,实现同显

应用领域

说明:
1、操作系统标配预装的是 银河麒麟 桌面版V10操作系统,其它操作系统订货前确认;

2、预装操作系统仅为试用版,正式版本请向麒麟软件公司购买序列号激活;

3、若客户自行设计散热器,请将相关结构图纸交我方设计人员审核;

4、特殊要求,如三防处理,环境温度等,请在订货时说明。