Back to Blog

FPGA核心板在声呐系统中的应用

#fpga开发

前言

声纳系统使用声脉冲来探测、识别和跟踪水下物体。一个完整的声纳系统是由一个控制和显示部件、一个发射器电路、一个接收器电路和同时能作为发射装置(扬声器)和探测装置(高灵敏度 麦克风 )的传感器组成。

声纳系统图

技术挑战

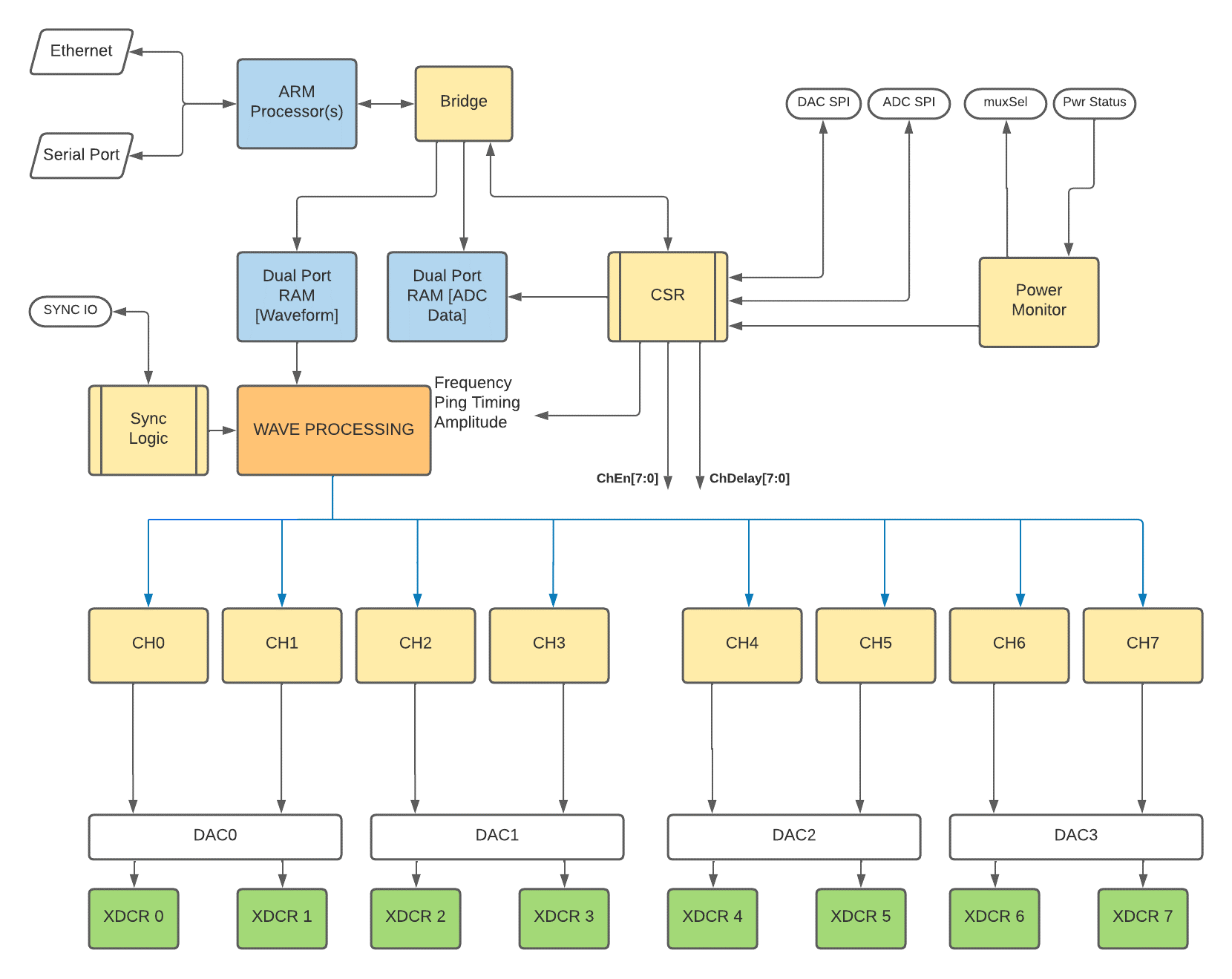
本文讨论的声纳发射器是一个相控阵发射器,能够发射10Khz至100Khz的频率。该系统采用了一个发射器模块阵列,每个模块能够驱动8个声纳传感器。 FPGA 设计包含若干独特的模块:ARM处理中心(英特尔HPS)、一个波形发生器、通道接口、时钟和芯片计时、系统监控和控制以及状态寄存器。

系统框图

解决方案

该 项目 采用了基于Intel FPGA (Altera) Cyclone V的核心板。它支持一个64K条目的任意波形发生器,并带有缩放功能。每个核心板控制八个TX数据的通道。波形发生器驱动波形进入通道模块的八个实例。这个模块的主要目的是在每个通道的基础上提供一个独特的可编程延迟。每个PCB板上有四个来自亚德诺半导体技术有限公司 (Analog Devices)的双通道数模转换器(DAC)。DAC在输入时钟的交替相位上以相同的数据位接受每个通道的数据。此外,提供了一个基于菜单的构建环境,其中包括一个BSP,以配合正在使用的核心板与几个底板之一相配。

FPGA 顶层框图

结论和下一步措施

通过该项目可以得出的结论是,基于核心板的系统设计方法可以节省工程时间,当一个团队不需要担心基础 SOC /FPGA的设计和搭建时,他们可以更快地开始测试和调试其定制电路。FPGA代码和测试以及软件开发可以在载板PCB开始设计时开始,一旦完成,将核心板和代码转移到新的PCB是一个简单的过程。这里描述的声纳发射器包括可移植的代码,并有可能在接收器设计中重新使用。