LS1046A&LS1028A+FPGA平台的SerDes设计方案
本期我们就此系列平台的SerDes资源分配做一篇文章。
LS系列产品的资源不可为不丰富,其中最让人头晕的当属于SerDes协议。百度百科这样解释,SERDES是英文SERializer(串行器)/DESerializer(解串器)的简称。
它是一种主流的时分多路复用(TDM)、点对点(P2P)的串行通信技术。即在发送端多路低速并行信号被转换成高速串行信号,经过传输媒体(光缆或铜线),最后在接收端高速串行信号重新转换成低速并行信号。这种点对点的串行通信技术充分利用传输媒体的信道容量,减少所需的传输信道和器件引脚数目,提升信号的传输速度,从而大大降低通信成本。
我们先以最复杂的LS1046A做讲解
PART.1 LS1046A
在下图框图中可以看到有2个SerDes模块,每个模块各有2个PLL,每个模块各有4lane,共有4个PLL,8条lane,有网口、PCIe、SATA功能。

在《LS1046 ARM》文档的“Chapter31 SerDes Module”章节,比较详细的描述了这一部分,所以我也建议用户在制定方案前看一看这一部分。我们列出所有LS1046A的 SerDes功能:


第一列是RCW位,只能在这些选项中选择方案(所以不存在8条lane都配置成网口这种操作);后面ABCD列代表硬件上的信号名称和接口功能;最后两列是PLL的配置,需要注意Mapping这个词,表示你需要配置PLL1还是PLL2,举例:2222代表ABCD4条lane都使用PLL2,2211代表AB lane使用PLL2,CD lane使用PLL1,not available代表此方案不支持PCIe Gen3速度。
XFI,SGMII,QSGMII都是网络。SGMII.n表示1G速度,n是MAC;QSGMII包含4个MAC,每个都有1G的速度;XFI是10G的速度。配置网口必须注意MAC不能冲突。
PCIe.n的n表示PCIE标号,为了方便理解,可以认为n是RC(PCI Express root complex)标识,不可以配置冲突,举例说SerDes1配置为1163,SerDes2配置为5559,这是不可以的!因为PCIe.1重复了。PCIe.nx4表示4条lane合并为一个PCIE RC,只可以接一个EP(endpoint device)设备,那么速度会x4翻倍。
SATA就不用多说了,从可选择的方案中挑选出来就可以了。
选定好了每条lane的功能之后,还需要选择SerDes参考时钟。各功能需要的时钟如下图:

这就是我们需要配置的PLL1和PLL2,硬件和软件需要同时做好。参考的时钟源我们在核心板上已经做好,用户不需要额外做这部分的硬件。 具体是这样实现的:
SerDes2只有PCIE、SATA、SGMII(1.25G)的功能,这三个功能都可以参考100MHz时钟,那么我们的核心板上硬件已经固定死100MHz,只需要软件去选择PLL即可。
SerDes1有SGMII(1.25G),SGMII(3.125G),QSGMII,XFI,PCIE功能,我们看Table31-4表中这些功能的PLL1都可以设置为100MHz,所以我们在核心板中硬件固定死100MHz,PLL2可以参考100MHz和156.25MHz即可实现全部功能,我们从核心板引出一个SD1_REFCLK_SEL引脚,用于选择100M,156M,然后软件配置相对应的PLL即可。
所以使用我们的核心板S2的PLL1,PLL2只能选100MHz;S1_PLL1只有100MHz,S1_PLL2在100M和156M之间做选择。
可以关闭PLL来禁用对应的SerDes模块。
如果还是没讲清楚那么我们举个例子来说。假如有个项目需求1个万兆网口,4个千兆网口,3个PCIEx1,1个SATA。
Serdes1模块选择RCW为1040:

XFI.9参考serdes1的PLL2,将S1的PLL2写为1:156MHz
QSGMII参考serdes1的PLL1,将S1的PLL1写为0:100MHz

SerDes2模块选择RCW为5559:(PCIEGen3不可用,Gen2速度为5Gbps)。

PCIe.1,PCIe.2,PCIe.3参考serdes2的PLL2,将S2的PLL2写为0:100MHz
SATA参考serdes2的PLL1,将S2的PLL1写为0:100MHz

看到这里大家有没有觉得这个配置方案很熟悉啊,加上CPU原生的2路RGMII, 共组成1万兆+6千兆+3路pcie+1路SATA,实现了CPU接口资源最大化,可供用户调试开发。
讲完了LS1046A平台,其他平台只有1个serdes模块,就比较简单了。
为了加深大家对于serdes模块配置方案的理解,在本文第二部分,我们再讲LS1028A平台的SerDes设计方案做个简单解读。
PART.2 LS1028A
其包含丰富的高速接口:PCIE、SATA、USB、以太网。与我们早已上市的LS1043A、LS1046A相同的是内含SerDes模块,不同的是LS1028A的以太网口不一样,因为内置TSN Switch,下面我们先详细讲这一部分。下图是LS1028A的功能框图:

以下内容参考NXP官方手册《LS1028 ARM》,手册可以在网站或者在我们的用户资料里获取到。在使用核心板做方案设计时,建议用户也翻一翻这个手册。
网口switch介绍
以太网系统由两个组件组成:以太网控制器()和支持TSN的以太网交换机。下图描述了LS1028A中的以太网子系统。

ENETC(以太网NET控制器)是一个4端口虚拟化以太网控制器,支持千兆级设计和时敏网络(TSN)功能,有两个外部以太网端口,两个内部端口连接到该交换机,并且充当Cortex-A72 CPU与ENETC和支持TSN的以太网交换机交互的PCI根联合体集成端点。
具有TSN功能的以太网交换机总共有6个端口:4个外部以太网端口,以及两个内部连接到ENETC的端口,用于交换数据和管理/控制功能。
TSN以太网交换机核心包含5个10/100/1000/2500Mbps以太网端口和1个10/100/1000Mbps以太网端口。
概括起来就是LS1028A最多可以引出6个网口,且都支持TSN。
Serdes介绍
SerDes模块可以引出PCIE,SATA,和网口,前面讲的ENETC中有5个网口都是通过SerDes引出的SGMII/QSGMII/QXGMII,这部分涉及到的硬件接口有SD1_TX[0:3]_P/N,SD1_RX[0:3]_P/N,SD1_REFx_CLK_P/N,TX/RX是发送/接收数据的信号线,CLK是输入到SerDes的参考时钟。
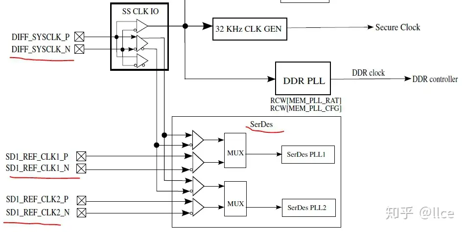
让我们来看看SerDes模块的时钟结构。

SerDes的参考时钟源有2个,SYSCLK或者外部输入的REF_CLK。SYSCLK是固定100MHz的频率,当SerDes参考SYSCLK 100MHz的时候,有些接口功能是有限制的;使用外部的REF_CLK则可以灵活选择配置时钟。
Serdes方案表
输入文字
在LS1028A芯片中,SerDes可以配置下表的功能,不在表中的搭配是不允许使用的。



选定SesDes方案后还需要配置时钟,根据前面的时钟结构我们可以看到SerDes内部有PLL1和PLL2,PCIeGen1/2 PLL mapping这一列就是我们需要配置PLL1还是PLL2,比如2211,表示laneA和laneB选择PLL2,laneC和laneD选择PLL1。
下图是每种功能接口需要的参考时钟频率。
比如PCIE功能需要参考100MHz或者125MHz时钟,因为我们的SYSCLK是100MHz的,就不需要额外再REF_CLK引脚上添加外部时钟。一旦我们使用了2.5xSGMII或者USXGMII网络功能,SYSCLK就不符合需求了,就需要在REF_CLK引脚上输入参考时钟。