储能EMS物联平台+储能协调控制器解决方案
背景
能源是现代社会的重要支撑,然而,传统能源资源的有限性和环境影响引发了对可再生能源的广泛关注。可再生能源(如太阳能和风能)具有波动性和间断性,这就需要一种有效的储能技术来平衡能源供需并提高能源利用效率。储能EMS应运而生,它是一种基于先进技术的能量管理系统,旨在优化和管理储能设备,实现能量的高效储存和释放。


储能EMS产品特点
高效能量
1.高效管理能源流向:储能EMS能够监测和 控制 能源的流动,确保能量在储能系统内部的分配和利用达到最佳效果。
2.能源优化调度:储能EMS根据电网负荷需求和储能系统的状态,智能调度能源的充放电策略,实现对能源的有效利用和储能系统的最佳性能。
3.能源预测和优化:基于历史数据和预测 算法 ,储能EMS能够准确预测未来的能源需求,并优化能源的调度,以降低能耗和成本。
智能控制
1.充电控制策略:储能EMS根据电网要求和储能系统的状态,智能控制充电速率、充电时间和充电模式,以确保储能系统的安全和高效运行。
2.放电控制策略:储能EMS能够根据电网需求和用户需求,智能控制放电速率、放电时间和放电模式,以满足电网调度和用户需求。
3.储能系统保护:储能EMS具备监测和保护功能,能够实时监测储能系统的状态和性能,并在异常情况下采取相应的保护措施,确保储能系统的安全运行。
数据分析与监控
1.实时数据监测:储能EMS能够实时监测储能系统的电流、电压、温度等参数,提供全面的实时数据监控和报警功能。
2.数据分析和优化:储能EMS能够对储能系统的历史数据进行分析和优化,提供数据报告和建议,帮助用户了解能耗情况和优化储能系统的性能。
3.远程监控和控制:储能EMS支持远程监控和控制功能,用户可以通过手机或电脑远程监控储能系统的运行状态,并进行实时控制和调整。

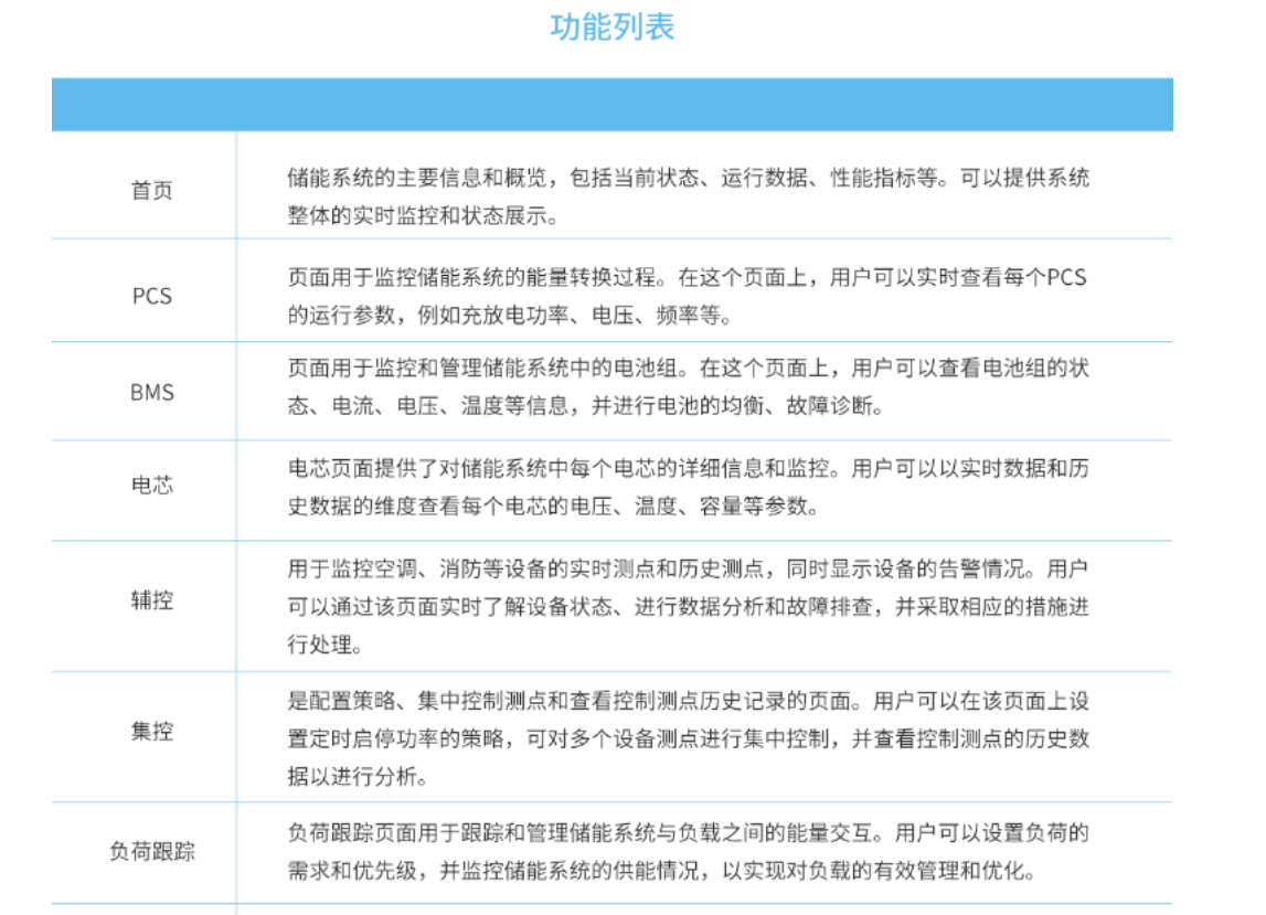
功能列表/特色功能
项目首页
首页是储能系统的核心信息展示页面。在首页上,我们可以获得储能系统的实时状态、运行数据和性能指标等关键信息。通过实时监控和状态展示,我们可以全面了解整个系统的运行情况,首页的组态展示了整个项目设备、电池堆、电池簇之间拓扑连接关系。用户可以通过该展示了解整个系统的 架构 和设备之间的连接方式,帮助用户实时监测和了解整个储能电池组的整体运行情况和各个组件之间的关联关系。
PCS
用户可以查看 PCS 的一些基础信息、监测PCS告警、监测运行功率、获取直流侧和交流侧的信息,这使用户能够方便地掌握PCS的状态、解决问题并进行优化。组态展示当前PCS与连接的BMS之间的拓扑连接关系,可以清晰地了解PCS和BMS之间的连接配置。
BMS
BMS页面是用于监控和管理电池簇的重要页面。提供电池簇的状态、电流、电压、温度等详细信息的功能。BMS页面的组态展示了当前BMS簇的详细信息。用户可以查看该BMS簇的参数和告警信息,以便对BMS进行监测和管理。
电芯
电芯页面提供了对储能系统中每个电芯的实时数据和历史数据的查看。用户可以查看每个电芯的电压、温度、容量等详细信息,并通过历史数据了解电芯的演变和变化趋势。这个页面的特点在于其分为实时数据和历史数据两个部分。实时数据提供了电芯的当前状态,而历史数据则允许用户查看电芯在不同时间段的详细信息,以便用户进行综合分析和比较。
系统可配置化
配置中心储能系统中用于管理和配置系统参数和设置的关键页面,用户可进行系统的初始化设置、参数调整,也可以进行电价、点位越限值的配置,能根据用户的需求和能源市场的变化进行灵活调整,实现对储能系统的个性化定制和优化。
项目用电监测与跟踪
负荷追踪监测整个项目的用电负荷情况,页面允许用户自定义时间范围,并在图表中查看尖、峰、平、谷和四个时期不同的用电情况(尖峰平谷时间段可以在配置中心进行配置)。用户可以根据需求选择特定时间段,以便更好地了解或对比负荷的变化和用电模式,方便用户针对自己的需求进行调整。
这个页面的特点在于其 灵活的 时间筛选功能,用户可以根据需求选择特定时间段进行分析。图表展示了尖、峰、平、谷和四个时期的用电情况,帮助用户优化能源消耗和负荷管理。